bb贝博艾弗森官网
站群导航
学校主站
党委办公室(行政办公室)、党委统战部
纪委办公室(监察室、党委巡察办公室)
党委组织部
党委宣传部
党委教师工作部(人事处)
党委学生工作部(学生工作处)
党委武装部(保卫处)
发展规划与质量管理处
教务处
校企合作处
招生就业处
后勤基建处
财务处
国际交流处(港澳台事务办公室)
国有资产管理处
审计处
工会(离退休工作处)
团委
继续教育学院
网络与信息技术中心
图书馆
柳州螺蛳粉产业学院
马克思主义学院
汽车工程学院
电子信息工程学院
环境与食品工程学院
财经与物流管理学院
贸易与旅游管理学院
艺术学院
通识教育学院
教师发展中心
校友网
就业服务网
柳州职业技术学院技能大赛
大学生心理健康教育与咨询中心
成果奖申报网之卓越绩效
成果奖申报网之技术骨干
柳州市柳职院检验检测有限责任公司
双高院校建设专题
加入收藏
|
×
搜索过于频繁,请输入验证码
网站首页
通知公告
部门新闻
信息公开
通知说明
部门简介
政策法规
国家法规
地方政策
市级规定
学校规定
工作规程
流程图解
标准说明
财务制度
制度文件
办法通知
下载专区
办事指南
答疑解惑
您的位置:
首页
>
工作规程
>
流程图解
>
详细内容
流程图解
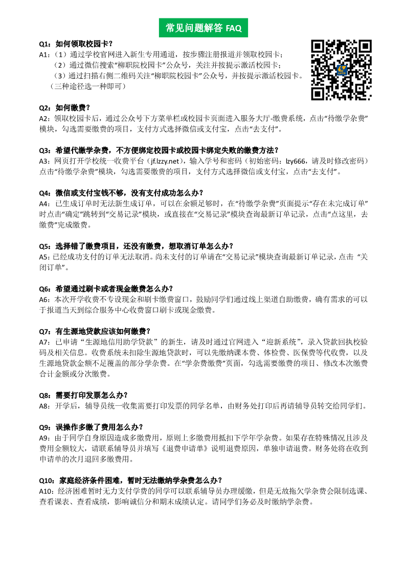
学生学杂费缴费指南
来源:
发布时间:2022-03-09 17:07:26
浏览次数:
次
【字体:
小
大
】
终审:财务处
分享到:
【打印正文】
×
用户登录
登 录
账号密码登录
成功登录后,
保持登录状态
忘记密码?
用户登录